A principio de año, en la materia de Computación del 4to año del profesorado de Matemática, me encontré frente a una propuesta de la profesora Alejandra Redín de enriquecer mis conocimientos en lo que respecta a la tecnología y la computación, propuesta a la cual sentí rechazo en un principio básicamente por una cuestión de interés, creí que de mucho no me serviría. Hoy puedo decir que me equivoqué y que no sólo aprendí a manejarme mejor en este espacio, sino que también escojo implementar a futuro en mi trabajo docente varias cosas de las que he aprendido en esta materia, como por ejemplo el uso del blog como carpeta digital para el seguimiento de las tareas de los estudiantes, y el uso de herramientas digitales especializadas en matemática para trabajar de una manera más dinámica y entretenida en las clases, considerando que hoy en día son los jóvenes quienes más contacto tienen con la tecnología, y entendiendo que ésta cumple un papel fundamental en el aprendizaje de los estudiantes.
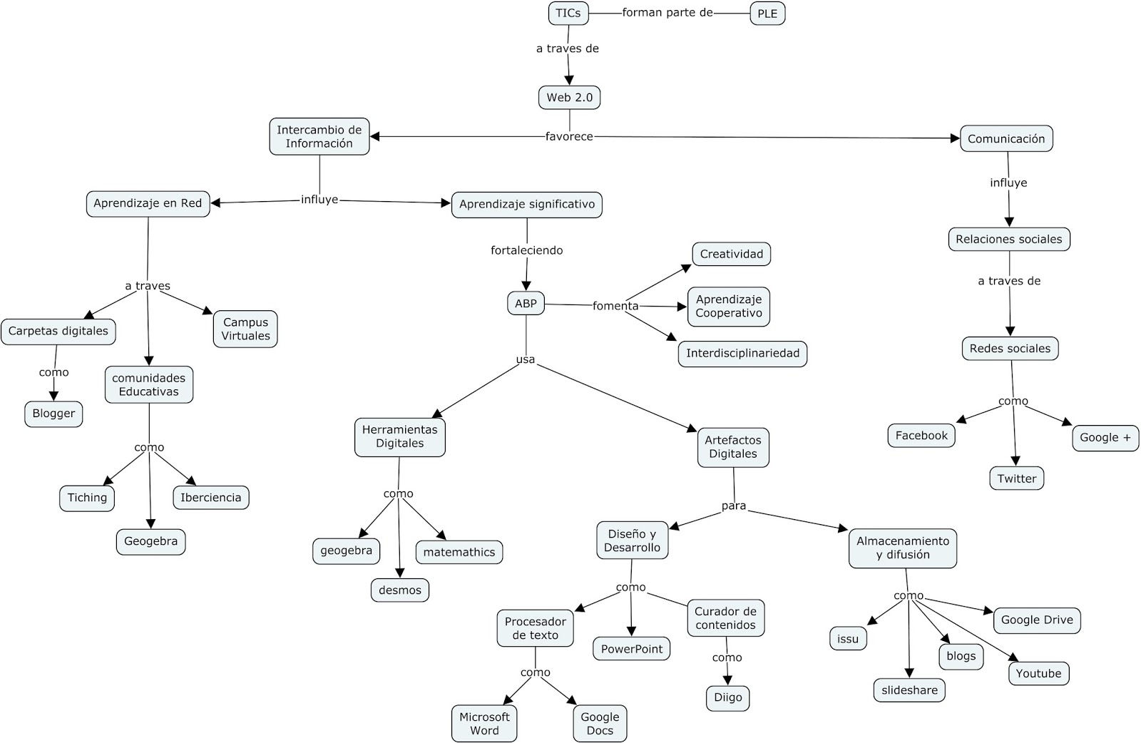
A continuación un mapa conceptual con contenidos relacionados a lo trabajado durante la cursada.
Con esfuerzo y dedicación, uno puede lograr cosas que no cree lograr, incluso aprender cosas que no esperaba aprender.

No hay comentarios:
Publicar un comentario